






Czujnik Pololu 2129
Parametry
Opis produktu
Moduł 3-osiowego żyroskopu L3GD20H
Opis
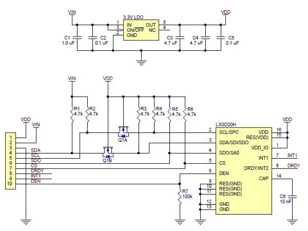
Prosta w obsłudze płytka z modułem 3-osiowego żyroskopu L3GD20H do pomiaru kątów pochylenia (x), przechylenia (y) i odchylenia (z). Urządzenie pozwala na wybranie jednego z trzech zakresów czułości pomiaru: ±245°/s, ±500°/s, lub ±2000°/s. Cyfrowe wyjście danych może być podłączone poprzez interfejs I2C lub SPI. Układ ma liniowy regulator napięcia wyjściowego 3.3V i wbudowany konwerter poziomów logicznych, który pozwala na zasilanie napięciem 2.5..5.5V. Odstęp między pinami równy 2.54mm umożliwia łatwe połączenie z płytkami stykowymi i płytkami uniwersalnymi.
Układ L3GD20H został udoskonalony w stosunku do poprzedniego układu L3GD20, poprawiono m.in. dokładność pomiarów oraz stabilność, zmniejszono zużycie prądu i skrócono czas uruchomienia, zmniejszono także rozmiar płytki. L3GD20H oferuje szerszy zakres pomiarowy, w którym zawierają się niższe częstotliwości odpowiadające wykrywaniu gestów oraz pin DEN, który pozwala na synchronizację odczytów z zewnętrznym urządzeniem. Układ L3GD20H jest kompatybilny z programami dla poprzedniego układu L3GD20, rejestry i adresy magistral I2C oraz SPI są takie same, zmiany wymaga jedynie podłączenie przewodów, więc kod programu powinien być łatwy do dostosowania dla układu L3GD20H.
Czujnik L3GD20H ma wiele opcji konfiguracyjnych, między innymi wybór 3 czułości pomiaru kątów dla osi x, y , z, wybór 7 częstotliwości próbkowania pomiarów, 7 różnych wbudowanych kolejek FIFO do buforowania danych wyjściowych i programowalny sygnał zewnętrznego przerwania. Odczyty prędkości kątowej z trzech osi są wysyłane na wyjście cyfrowe, które może być programowo skonfigurowane jako interfejs I2C lub SPI.
Płytka ma wbudowany regulator napięcia wyjściowego zapewniający 3.3V, który pozwala na zasilanie czujnika L3G4200D napięciem 2,5-5,5V co zapewnia kompatybilność z Arduino i Raspberry Pi. Wyjście regulatora jest podłączone do pinu VDD i może dostarczać niemal 150mA do urządzeń zewnętrznych. Płytka stykowa ma obwód dokonujący konwersji stanów logicznych wejścia danych oraz zegara I2C/SPI do poziomu napięcia na pinie VIN, dzięki czemu można w łatwy sposób podłączyć płytkę do układów zasilanych napięciem 5V.
Właściwości
- Zakresy czułości: ±245°/s, ±500°/s, lub ±2000°/s
- Dane wyjściowe (I2C/SPI): 16bitów/oś
- Zasilanie: 2,5-5,5 V
- Pobór prądu: 6mA
- Wymiary: 13 x 23 x 3mm
- Waga (bez pinów): 0,7 g
W zestawie
- Złącze goldpin czarny 1x10 prosty do druku, raster 2.54mm
- Złącze goldpin czarny 1x9 kątowy do druku, raster 2.54mm
Do pobrania
- Dokumentacja
- Schemat elektryczny
- Biblioteki dla Arduino








