



PLYTKA Interfejs USB-RS232 COM FT232RL KONWERTER

Parametry
Opis produktu

PŁYTKA DRUKOWANA
do budowy przejściówki USB-RS232
EM-USB-RS232
PEŁEN PORT RS232-COM
DO BUDOWY
INTERFEJSU USB-RS232 COM
Sam zbuduj konwerter USB-RS232 i zastosuj go w własnych projektach
ZASILANIE Z PORTU USB LUB
ZASILANIE Z ZEWNĄTRZ
Wyjście napięcia 3,3V
Transmisja danych z prędkością do 3Mb/s
INTERFEJS USB2.0
Współpracuje z kasami fiskalnymi z portem RS232
Nie masz czasu projektować, wykonać płytki.
Teraz nie Musisz tracić na to czasu !!!
Masz pod ręką gotową płytkę pod układ FT232 RL
w obudowie ssop28 i pod konwerter MAX211
- płytka dwustronna z metalizacją otworów
- cynowana - ułatwia lutowanie
- wiercona
- solder maska + opis sygnałów i elementów
- raster złącz JP2 J3 2,54mm
- wymiary płytki 56,7x35,20mm !!!
- Sterowniki do pobrania ze strony producenta układu FTDI:ftdichip.com / Drivers
Darmowe sterowniki dla programistów D2XX pozwalają na użycie ich we własnych aplikacjach z użyciem układu FT232.
Interfejs umożliwia programowanie i komunikację między różnego rodzaju zewnętrznymi urządzeniami elektronicznymi z portem RS232 a komputerem.
Sterowniki do pobrania ze strony producenta układu FTDI:
ftdichip.com / Drivers
MODUŁ z układem zasilania poprzez port USB.
Nie wymaga zasilacza !!!
Możliwa praca z zasilaniem zewnętrznym.
Interfejs wpólpracuje z miernikami wyposażonymi tylko w interfejs RS232 bez możliwości podłączenia przez USB, np. modele mierników UNI-T z RS232C.
Moduł pozwala na pełne wykorzystanie możliwości
układu FT232R.
Oprócz złącza DB9M na płytce dodatkowe Piny z wyprowadzonymi wyjściami programowalnymi oraz zasilania.
Tego nie ma w kablach USB-RS232
Oprogramowanie MPROG pozwala na przypisanie dla wyjść programowalnych odpowiednich funkcji sterujących oraz inwersję wszystkich sygnałów RS232.
Dzięki temu układ może mieć wszechstronne zastosowanie.
Elementy potrzebne do montażu kpl. interfejsu:
- Zestawienie elementów:
- C1 – 10nF 0805
- C2,3 – 47pF 0805
- C4,5,7,8,9,10 – 100nF 0805
- C6 – 4,7uF/6,3V A Tantalowy smd lub 4,7uF do 10uF Elektrolityczny
- R1,2 – 270 Ohm 0805
- DRx, DTx – diody LED smd 0805 – ścięte narożniki - katoda
- FB1 - filtr EMI 0805 impedancja 300ohm/100MHz lub zbliżony, Brak filtru – należy zewrzeć ze sobą pady
- Półprzewodniki:
- US1 - FT232RL FTDI ssop28
- US2 – MAX211/SP211 ssop28
- Złącza:
- USB – Gniazdo USB typ B w druk kątowe
- DB9M – złącze kątowe 9-Pin męskie
- JP2,3 złącza – PINY typu SIP w rastrze 2,54mm
W komplecie otrzymasz:
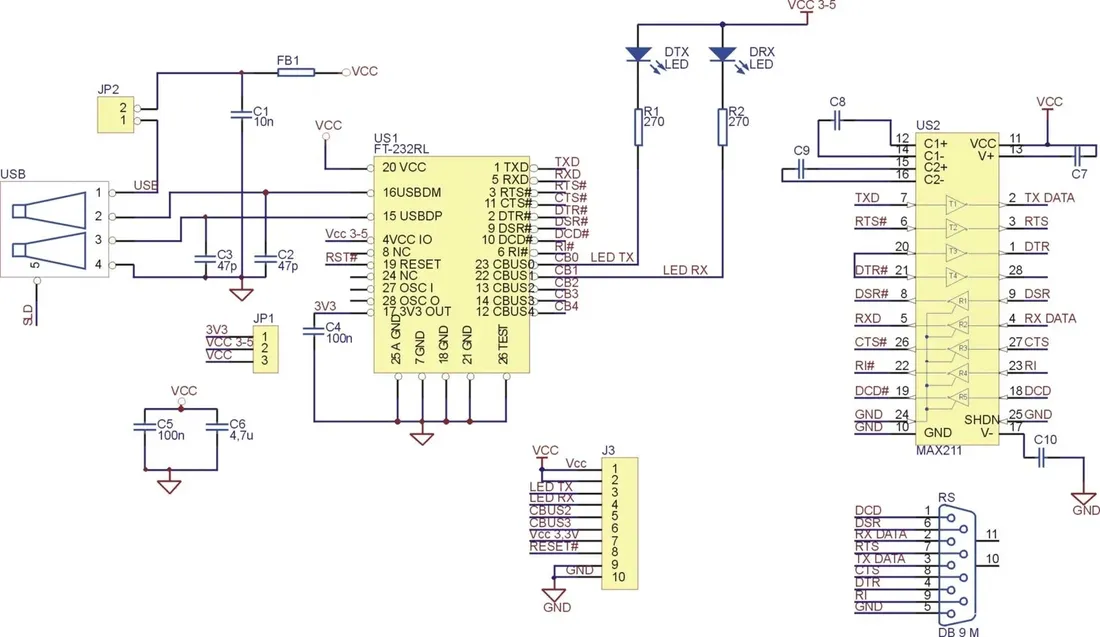
Płytka USB-RS232 + instrukcja z rozmieszczeniem, opisem elementów i wyprowadzeń oraz schemat układu.
- Moduł USB może służyć do transmisji danych przez interfejs USB
- Zbudowany na układzie FT232RL FTDI
- Pozwala na transfer danych z prędkością do 3Mb/s.
- Interfejs USB 2.0, kompatybilny również z USB1.1
- Transmisja szeregowa UART: 7 lub 8 bitów danych, 1 lub 2 bity stopu, kontrola parzystości lub brak
- Bufor nadawczy 256 bajtów, odbiorczy 128 bajtów
- Sygnały z układu FT232 wyprowadzone do złącza DB9M oraz złącza J3 - 10 pinowego
- Wbudowana pamięć EEPROM do zapisu konfiguracji pracy i ustawień użytkownika
- Wbudowane zworki pozwalają na prostą konfigurację pracy z zewnętrznym zasilaniem lub zasilaniem z portu USB
- Wbudowane żródło napięcia zasilania 3,3V wyprowadzone do złącza J3 - zasilanie zewnętrznych układów
- Diody LED informujące o transmisji danych.
- Gniazdo USB typ B - żeńskie
- Złącze J3 dwurzędowe 10pin w rastrze 2,54mm
- Darmowe oprogramowanie MPROG do konfiguracji i programowania układu FT232
- Oprogramowanie do tworzenia wirtualnego portu COM
- Darmowe sterowniki dla programistów D2XX (USB Direct Drivers + DLL S/W Interface)
- Unikalny numer identyfikacyjny ID
- Konfigurowalne piny I/O
- Wbudowany POWER-ON RESET
- Możliwa inwersja (programowana) sygnałów UART
- Kompatybilny z UHCI/OHCI/EHCI kontrolerem hosta
- Zakres temperaturowy pracu układu -40 st C do 85 st C
- Produkt NOWY.
Zastosowanie:
- Programowanie, komunikacja z urządzeniami posiadającymi port szeregowy RS232
- Współpracuje z kasami fiskalnymi z portem RS232
- Budowa konwerterów USB-RS232,
- Budowa modemów USB
- W systemach kontrolno-pomiarowych
- Łączenie systemów mikroprocesorowych z urządzeniami zewnętrznymi przez port USB
- Odczyt i przesyłanie danych z w/w urządzeń lub innych.
- komunikacja z mikrokontrolerami / modułami 8051, AVR, innymi z portem RS232, poprzez port USB
- współpraca i komunikacja z urządzeniami pomiarowymi wyposarzonymi w interfejs RS232C np mierniki UNI-T. Sprawdzony z tego typu urządzeniami.
- oraz wiele innych zastosowań
Sterowniki dla większości systemów operacyjnych:
Darmowe Sterowniki do układu na stronie producenta pod wszystkie systemy operacyjne.
- Windows 7 x64, Vista x64, WIN8, 10
- Windows XP x64
- Windows Server 2003 x64
- Windows 7, Vista
- Windows XP
- Windows Server 2003
- Windows 2000
- Windows ME
- Windows 98
- Linux
- Mac OS X
- Mac OS 9
- Mac OS 8
Rozmieszczenie wyprowadzeń złącza 10PIN - J3
1,2 Vcc I/O IN / OUT
Zasilanie 5V JP2 zwarte – wyjście 5V max 100mA,
JP2 rozwarte –wejście zasilania 5V
3 CBUS0 IN / OUT Programowane we/wy / zaprogramowane na RXLED
4 CBUS1 IN / OUT Programowane we/wy / zaprogramowane na TXLED
5 CBUS2 IN / OUT Programowane we/wy
6 CBUS3 IN / OUT Programowane we/wy
7 3,3V OUT OUT Wyjście 3,3V max 50mA
8 RESET IN Wejście zewn. RESET
9 GND Masa układu
10 GND Masa układu
Rozmieszczenie wyprowadzeń złącza DB9M
1 DCD
(IN) Wejście detektora sygnału nośnego
2 RXD
(IN) Wejście danych
3 TXD
(OUT) Wyjście danych
4 DTR
(OUT) Sygnał gotowości terminala / sygnał handshake
5 GND
Masa
6 DSR
(IN) Wejście sygnału gotowości / sygnał handshake
7 RTS
(OUT) Sygnał żądania nadawania
8 CTS
(IN) Gotowość nadawania / sygnał handshake
9 RI
(IN) Jeżeli funkcja wybudzania uaktywniona jest w EEPROM, zmiana stanu RI na niski powoduje wybudzenie Hosta USB ze stanu wstrzymania
Na innych Naszych aukcjach dostępne są różnego typu interfejsy do programowania
ZAPRASZAMY
Na zdjęciu przykład zmontowanego interfejsu:


<!-- {{PDRUK-0070}}-->






